怡心湖扩容!600余亩调规,明日土拍2.7W/㎡清水限价地块在其南侧
扫描到手机,新闻随时看
扫一扫,用手机看文章
更加方便分享给朋友
第二轮集中供地前夕,怡心湖A区或将新增约百余亩住宅用地储备。
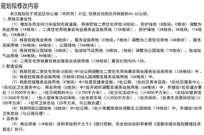
成都市规划和自然资源局公示信息显示,双流区怡心湖片区(华府西)板块正在申请控规方案调整,拟修改范围总用地面积约44.62公顷(约669.3亩)。
△调规公告
此次调规主要围绕片区内用地布局及兼容性、配套设施、土地容积率等进行调整。调整完成后,片区内的涉住宅用地增加一宗,商业用地面积减少。具体变动内容如下图:
△调规公告
更值得关注的是调规区域在怡心湖板块中的区位条件。从图示信息来看,调规片区位于牧华路以南,物联大道以东,华府大道以西,在怡心湖A-D核心功能区规划中属于A区。而调规片区内的两块住宅用地,以地图测量的大致信息计算,预测合计约在100-150亩左右(估算数据,仅供参考)。

△调规区域位置

△怡心湖片区规划
怡心湖整个板块的开发,早期集中在B片区,随着时间的推进,目前板块内的开发重点已经逐渐转移到A和C片区。现阶段,A片区尤为值得关注,今年板块内的供地多数就集中在A片区。
例如明日集中供地中将出让的怡心湖82.86亩住宅用地,也位于A片区。该宗地起拍楼面价约11800元/㎡,清水房限定价达27000元/㎡,为纯住宅用地,容积率2.0,60%成品住宅建设比例。以目前同区域产品来看,有很大可能是怡心湖板块内新房的又一个新天花板。
A片区在今年首轮供地中也已经出让过2宗宅地,分别有空港置业和保利竞得,清水房限定价约21500元/㎡,这两个项目都位于调规区域南侧。
成都今年预计共有4批集中供地,怡心湖新增的2宗宅地是否会在年内上新,有待留意。
来源:成都新楼市
声明:本文由入驻焦点开放平台的作者撰写,除焦点官方账号外,观点仅代表作者本人,不代表焦点立场。


